手揣网教程:绿色安全纯净官方版,体验当今速度最快的浏览器!
360公布企业云盘:收费且必须实名认证

360公布企业云盘:收费且必须实名认证

10月20日,360云盘发布公告称:将停止个人云盘服务、转型企业云服务,在网盘存储、传播内容的合法性和安全性得到彻底解决之前不再考虑恢复。本以为云盘业务会彻底跟360说再见,但其实在短短一个月之后,360云盘就以另一种

日期:2024-02
360企业云盘如何实名认证 360企业云盘实名认证方法

360企业云盘如何实名认证 360企业云盘实名认证方法

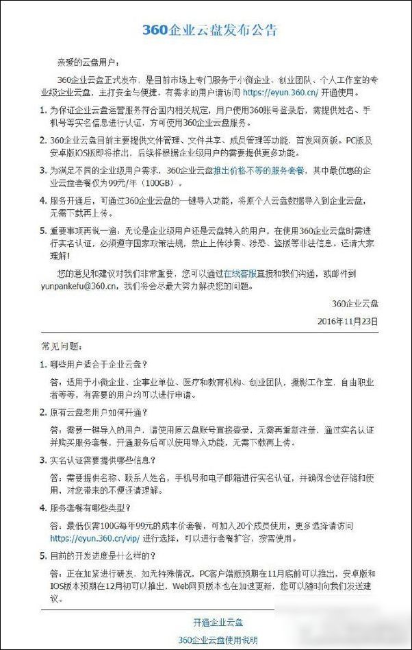
360企业云盘要实名认证吗?   360云盘之前宣布停止一切云盘服务,但是最近360云盘又回来了,这次360云盘将以企业云盘的方式出现,但是需要用户进行实名认证。  360企业云盘怎么实名认证?   360

日期:2024-02
360云盘关闭了云U盘里的数据能保存吗 关闭后问题

360云盘关闭了云U盘里的数据能保存吗 关闭后问题

360云盘 的关闭对于很多喜欢上网的小伙伴们来说是一个打击。小编的360云盘里面还有很多的PS画刷插件啊!那么360云盘关闭了云U盘里的数据能保存吗?小编为大家带来了一些360云盘关闭以后的常见问题解答。360云盘关闭

日期:2024-02
360云盘为啥会关闭 360云盘登不上去如何办

360云盘为啥会关闭 360云盘登不上去如何办

360云盘 宣布要关闭的消息让不少的用户都震惊了一把。在这个消息出来以后,就有网友发现登不上去了。那么360云盘为什么会关闭?360云盘登不上去怎么办?文中为大家进行相关解答。360云盘为什么会关闭?2016年10月2

日期:2024-02
360云盘复活你还爱吗 用户登录云盘需收费并实名认证

360云盘复活你还爱吗 用户登录云盘需收费并实名认证

10月份, 360云盘 宣布停止云盘的个人服务,让一众吃瓜群众伤心透顶,说好的永不关盘结果还是关了。最近有报道360云盘复活了,但是需要收费以及实名认证!这样的360云盘你还爱吗?360云盘复活你还爱吗?本以为云盘业务

日期:2024-02
360云盘保险箱使用方法介绍 360云盘好不好用

360云盘保险箱使用方法介绍 360云盘好不好用

360云盘对于用户的文件安全性非常重视,而360保险箱就是一个用来保护用户云盘安全的功能,也是360云盘里独有的功能。那么这个功能该怎么使用呢?还不知道的小伙伴可以来看看下面小编带来的这篇教程哦!1、您需要在浏览器地址

日期:2024-02
360云盘设置密码的方法介绍 360云盘好玩吗

360云盘设置密码的方法介绍 360云盘好玩吗

相比以前我们储存文件都喜欢储存在电脑和手机上,现在有了云盘网盘之后,很多小伙伴都会把一些东西储存到云盘网盘里了。如果你的360云盘里有一些重要的文件,就可以选择设置一个密码,来保护你文件的安全。1、锁定360云盘主要是

日期:2024-02
360企业云盘要实名认证吗 如何实名认证呢

360企业云盘要实名认证吗 如何实名认证呢

360企业云盘怎么实名认证?360正式发布了企业云盘,360云盘以企业版的方式出现,那么360企业云盘要实名认证吗?下文给大家介绍一下!  360企业云盘要实名认证吗?  360云盘之前宣布停止一切云盘服务,但是最近3

日期:2024-02
360企业云盘多少一年 360企业云盘如何收费呢

360企业云盘多少一年 360企业云盘如何收费呢

360企业云盘多少一年?360企业云盘正式发布了,用户需要交纳一定的费用才能使用,下文介绍360企业云盘收费标准,一起来了解下吧!  360企业云盘收费标准:  10月20号360发布公告,决定停止个人云盘服务,201

日期:2024-02
360云盘关停如何回事 360云盘关闭服务原因

360云盘关停如何回事 360云盘关闭服务原因

360云盘关停怎么回事?网上传出消息称,360云盘发布公告宣布关闭服务进行转型,下文带来360云盘关闭服务原因介绍,一起来了解下吧!  360云盘关闭服务原因介绍:   360云盘发布公告,宣布进行服务转型,决定停止个

日期:2024-02

浏览器下载排行 更多
2345加速浏览器(安全版)电脑版下载 网页提速 2345加速浏览器(安全版)电脑版下载 网页提速
360安全浏览器最新官方电脑版下载(上网安全) 360安全浏览器最新官方电脑版下载(上网安全)
qq浏览器电脑版官方版下载(轻快上网) qq浏览器电脑版官方版下载(轻快上网)
谷歌浏览器电脑最新版本下载(设计简洁) 谷歌浏览器电脑最新版本下载(设计简洁)
UC浏览器电脑最新官方版下载 UC浏览器电脑最新官方版下载
猎豹浏览器电脑最新官方版下载 猎豹浏览器电脑最新官方版下载


Copyright © 2012-2018 手揣网教程(http://www.shouchuai.com) .All Rights Reserved 网站地图

QQ:1006262270   邮箱:kfyvi376850063@126.com  手机版